售价33.9万元起,特斯拉发布大六座SUV ModelYL
大众报业·齐鲁壹点 2025-08-22 1891
8月19日,特斯拉在中国官网上线了一款六座SUV——Model Y L,售价33.9万元起。不同于传统的六座车型“重乘坐,轻驾控”“重后排,轻前排”的用户体验,Model Y L继承了特斯拉深厚的纯电造车基因,主打“为全能驾乘体验而来”。
据了解,特斯拉在设计这款车之初,就希望大大拓展 Model Y 的实用场景,扩大更多的受众人群,既能让三代人一起舒适地享受出行乐趣,也可以让三口之家带上露营装备,享受户外的愉悦;亦或是装下两位年轻人对于生活的热爱,去冲浪、去滑雪,感受驾驶乐趣,探索未知的世界。

于是 Model Y L,这台全新设计的大六座豪华 SUV应运而生。全新设计的Model Y L大幅拓展了车身尺寸,拥有坚固的结构强度,更宽敞的内部空间,同时采用六座座椅布局,空间利用方式更加灵活,无论是性能驾驶还是家庭出行,各种场景都可轻松应对。
秉持着第一性原理,特斯拉Model Y L在诸多方面相比于同级的纯电动中大型SUV/MPV都有着非常卓越的表现:CLTC续航达到751公里,是同级超长续航;能耗低至12.8kWh/100km,也是同级超低能耗;车重仅2088公斤,同级中的超轻量化车身;采用前255后275混合胎宽设计,增大后轮接地面积,赋予整车更高的横向极限和高速稳定性,增强驾驶自信,体现出特斯拉对驾驶安全和驾驶乐趣一贯追求。
Model Y L上市的同时,还推出了“首付99900元起,享3年0息”和“首付45900元起,享5年超低息”的金融福利,叠加8000元车漆选装礼金和三种特享充电权益,Model Y L车主在新车上市之初就能享受到价值约3万元的购车福利。

超过3米的轴距让宽敞空间“大”有可为
Model Y L车身加长179mm,轴距加长150mm,具备超大的车内空间。但不同于行业其他六座车的方盒子造型,其外观依然动感时尚。全新推出的星光金车漆,自带科技的力量与家庭的温暖,让车辆完美融入现代城市景观。车顶曲线经过全新设计,整车看起来更加饱满流畅,多重优化让风阻系数低至0.216,全新设计的车辆尾部扰流板,提供下压力的同时运动感十足。
最大化空间效率是 Model Y L 设计追求的目标,特斯拉要让车内的每一寸,都成为客户可用的有效空间。车辆第三排的设计目标,是让成年人也能舒适乘坐。优化的车顶结构,释放更多头部空间,而在车宽不变的基础上,特斯拉创造性地将车辆后部内部空间进行扩展,为第三排打造了充足的横向空间。另外,更大的玻璃,让车辆充满空间感,无论你坐在哪一排,都能拥有明亮视野。此外全新的浅灰色高级内饰,用柔和的灰色进一步扩展了空间感。

Model Y L的储物空间达到了惊人的 2539升,即便舒适地乘坐 6 人,车辆后备箱依然可以放下2个24英寸和1个20英寸行李箱。如果放倒第三排座椅,可以放下 4 个 28 英寸和 2 个 20 英寸的行李箱。滑雪板、自行车,都轻松收纳,不在话下。
前排电动腿托双排座椅通风 每个座都舒适
为了满足六座全场景舒适出行的需求,特斯拉对全车的座椅都进行了重新设计。前排座椅造型运动感十足,并新增可调头枕与腿托。二排采用独立座椅,可进行多向电动调节,最大可躺倒至 125°,并拥有行业首创的电动升降扶手;三排座椅也具备i-Size儿童安全座椅接口,并可进行靠背角度的电动调节。全车前排、二排座椅具备加热与通风功能,三排座椅具备加热功能。二三排座椅可灵活调节,一键放倒秒变“大床房”。

为了让每个座位都能拥有清新自然的舒适体感,Model Y L对于空调系统进行了优化设计。在保留前排、二排电动调节出风口的基础上,新增了二排和三排侧向出风口。特斯拉对于热管理系统进行了系统性优化,制冷效率提升了15%,同时能耗降低了 20%,并且实现了前排、二排和三排出风量的智能分配。除车顶玻璃外,还在尾门玻璃上也新增了镀银涂层,让座舱进一步隔绝外部热量。
每个座位的娱乐体验也都至关重要,Model Y L升级了中央触摸屏,新的16 英寸中央触摸屏的分辨率提升了约 30%,同时前排的无线充电板性能进行了显著升级,最高支持50W无线快充,并带有风冷散热。二排、三排的每个座位都有充电口,方便给设备进行充电。音响系统进行了全新的设计,配备18个特斯拉自研的高级音响和1个低音炮。新增的行业首创的扶手箱中置扬声器与两个顶部扬声器,让每个座位都能清晰地定位声场。

好开,操控依然特斯拉
特斯拉不造慢车,Model Y L 具备双电机全轮驱动,百公里加速仅需 4.5s,配合 82kWh 的三元锂电池,可以实现最长 751km的续航里程。驾驶感受好一直是特斯拉的基因。Model Y L 不仅好开,而且更进一步,车辆搭配了连续可变阻尼减振器,能够更加细腻清晰地过滤道路颠簸,并且在高速驾驶时提供更好的支撑性。车辆采用前255mm,后275mm的混合胎宽设计,抓地力更好,更安全。

安全,一如既往安全是特斯拉造车的首要目标。特斯拉Model Y L为前排、二排、三排全部搭载安全气囊,这一配置在行业内十分罕见,同时在第三排可以安装安全座椅,为儿童提供更好的安全保护。整车的安全气囊保护区域总长达到了 3.9 米,可以覆盖车辆95%以上的纵向空间,在出现安全事故时,进行毫秒级响应。在车身结构上,增加底板钢梁,可以有效降低侧撞带来的侵入,全车车身刚度提升了超10%,安全性能更进一步。

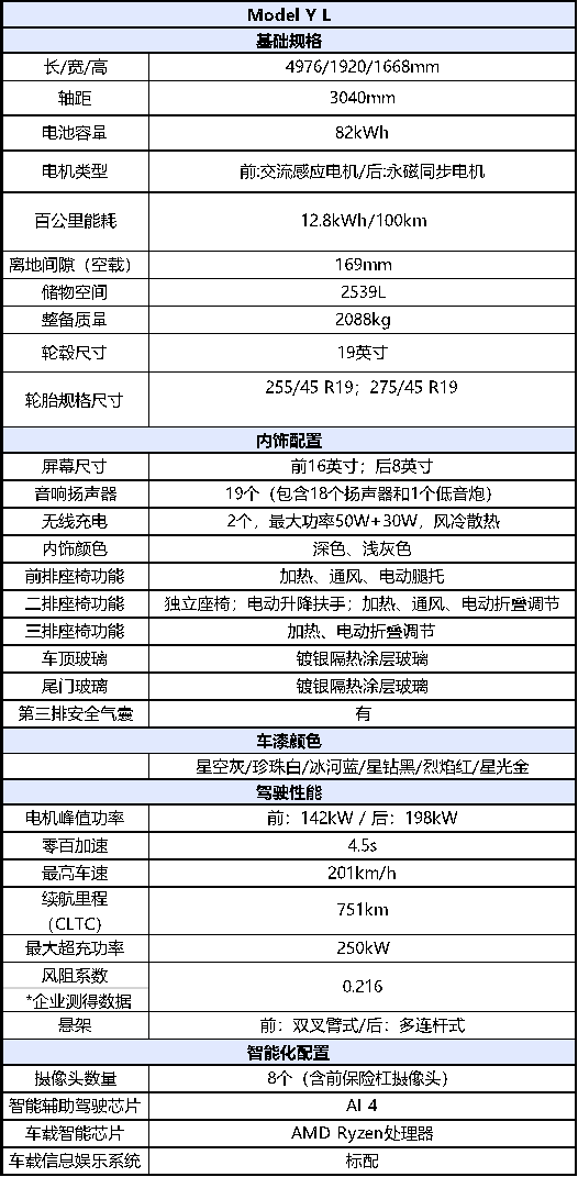
附:Model Y L参数配置表:

责任编辑:刘凯平
热门评论 我要评论 微信扫码
移动端评论
暂无评论