水利部和中国气象局8月3日18时联合发布红色山洪灾害气象预警
央视网 2025-08-03 1902
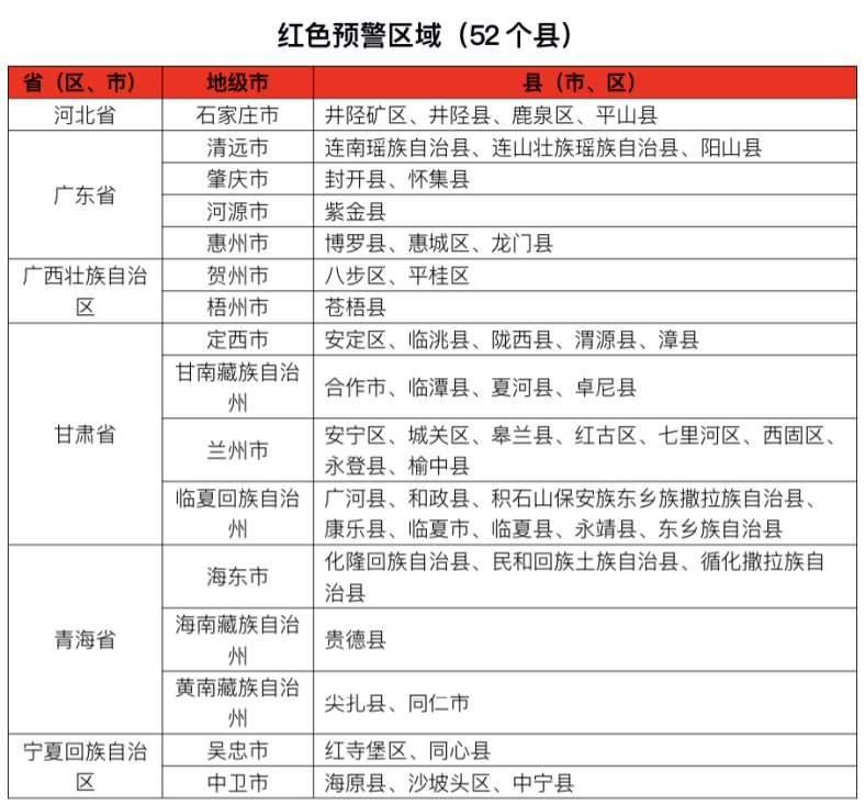
水利部和中国气象局8月3日18时联合发布红色山洪灾害气象预警:
预计,8月3日20时至8月4日20时,河北西部、广东中部和西部、广西东部、云南西部、甘肃南部、青海东部、宁夏中部等地部分地区发生山洪灾害可能性大(橙色预警),其中,河北西部、广东中部和西部、广西东部、甘肃南部、青海东部、宁夏中部局地发生山洪灾害可能性很大(红色预警),预警区域涉及的县(市、区)见下表。其他地区也可能因局地短历时强降水引发山洪灾害,请各地注意做好实时监测、防汛预警和转移避险等防范工作。




(央视网)
责任编辑:孔雨童
热门评论 我要评论 微信扫码
移动端评论
暂无评论