青岛日报社/观海新闻5月13日讯 海洋科技成果转化是连接创新链与产业链的关键环节,也是培育发展海洋新质生产力的重要举措。近年来,青岛聚焦“10+1”创新型产业体系和“4+4+2”现代海洋产业体系,加快以科技创新引领海洋产业转型升级,促进海洋科技成果转化为现实生产力。

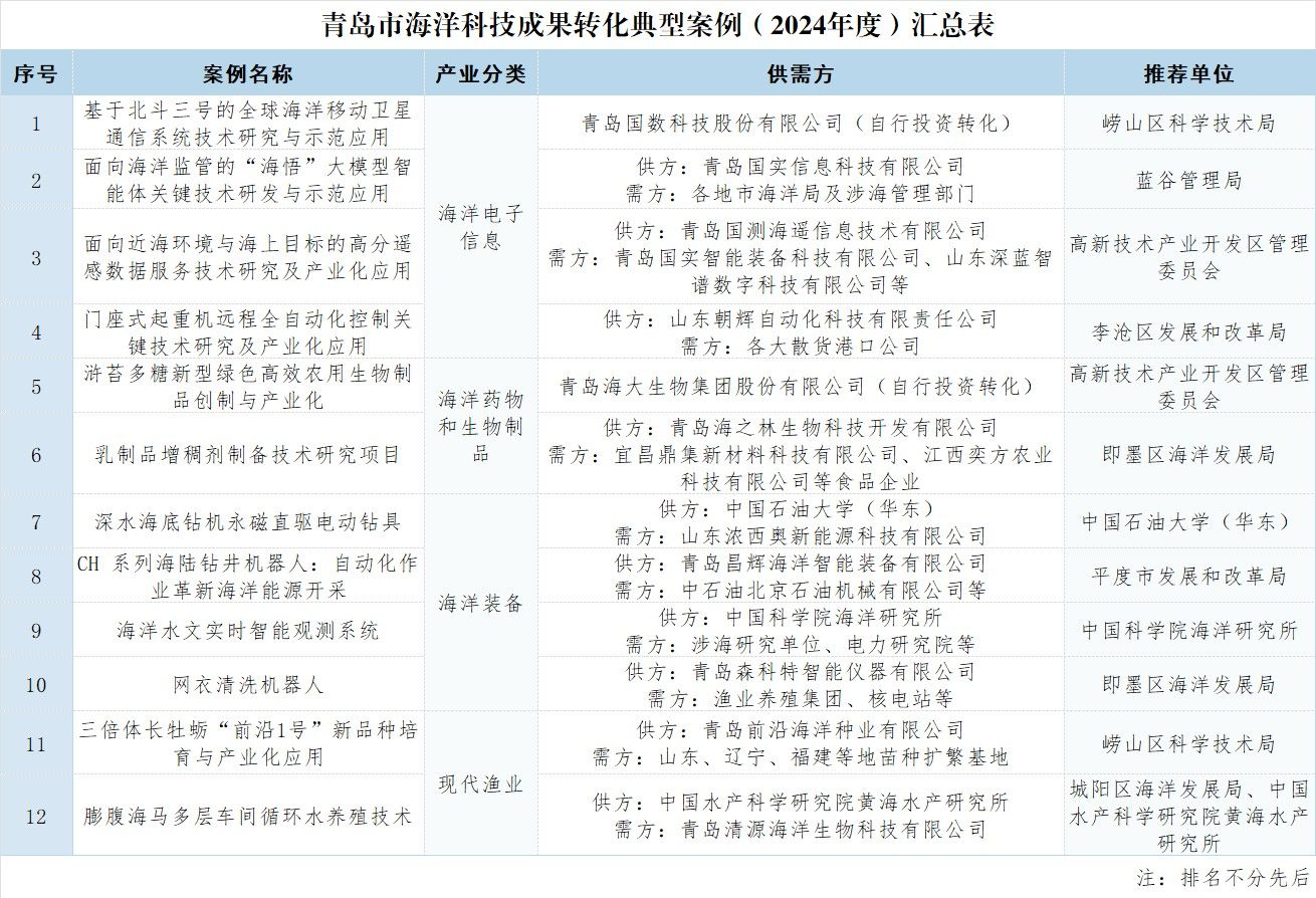
在12日举办的青岛海洋产学研协同创新产业化落地对接会上,12个青岛市海洋科技成果转化典型案例(2024年度)发布,涵盖海洋电子信息、海洋药物与生物制品、海洋装备、现代海洋渔业等产业门类,集中展现青岛在重点海洋产业领域海洋科技水平及成果转化成效,旨在为全市海洋科技成果转化工作提供现实指导和参考。
针对我国自主的全球海洋移动卫星通信需求,开展基于北斗三号卫星系统的跨洲际海洋移动卫星通信技术研究,可以将北斗三号GE0卫星短报文通信服务范围拓展至公开授权服务范围三倍以上,覆盖“两洋一海”等海域。青岛国数科技股份有限公司实施的“基于北斗三号的全球海洋移动卫星通信系统”项目,实现基于北斗三号GEO卫星的跨洲际通信终端工程样机的研制,实现北斗三号GEO卫星的跨洲际通信终端的产业化应用。目前成果已在市场实现产业化推广,可形成超过1亿元的年生产能力,实现年新增销售收入3000万元以上。
人工智能大模型是当前国家人工智能和数字技术发展的新兴赛道,在催生新产业、新模式方面展现出巨大潜力。青岛国实信息科技有限公司实施的“面向海洋监管的‘海悟’大模型智能体关键技术研发与示范应用”项目,实现了海洋领域精准的知识问答、业务问答及数据问答服务,服务场景覆盖防灾减灾、渔业安全生产、海洋产业发展、海上执法监管等,实现“海悟”大模型智能体服务沿海省市海洋数字化建设,销售额超4000万元。
面对海洋酸化、海洋污染等问题,海洋生态环境业务化监测需求不断增加。面向青岛市高质量发展对海洋生态环境持续提升和可持续利用的重大需求,“面向近海环境与海上目标的高分遥感数据服务技术研究及产业化应用”项目由青岛国测海遥信息技术有限公司实施,联合自然资源部第一海洋研究所、山东省科学院海洋仪器仪表研究所进行技术研发,利用卫星遥感、现场调查等数据,实现对海洋水体环境参数和典型海上目标信息的自动化信息提取和产品生产。目前产品已在多家企事业单位推广应用。
门座式起重机是港口码头散货装卸作业的主力设备。传统的门座式起重机抓料卸船工作是由工人实地操作门机设备进行的,具有生产效率低、作业风险大、工作强度大等缺点。“门座式起重机远程全自动化控制关键技术研究及产业化应用”项目由山东朝辉自动化科技有限责任公司实施,攻克了多台门座起重机自动化协同作业技术,实现门座式起重机远程全自动化控制,填补行业空白。针对客户的实际需求,企业提供定制化的门座式起重机自动化解决方案,目前产品已在青岛港、渤海湾港、烟台港等区域落地,转化金额超1亿元。
浒苔多糖具有广泛的生物活性和药用功能,是优质高端海洋生物资源。近年来,青岛海大生物集团股份有限公司紧紧围绕浒苔的资源化利用,实施“浒苔多糖新型绿色高效农用生物制品创制与产业化”项目,研发生产了一系列浒苔多糖新型绿色高效农用生物制品,已成功运用于海藻功能特肥和饲料添加剂,实现了对浒苔的资源化和高值化利用,培育了新型的特色海洋环保产业,带动了上下游产业链的发展。通过自行投资实施转化,企业产品已实现经济效益12.75亿元。
乳制品增稠剂是一种可以增强食品粘度和稳定性的食品添加剂,主要用于改善和增加食品的粘稠度,以保持流态食品、胶冻食品的色泽、香气、味道和稳定性,同时也能改善食品的物理性状,使食品具有润滑适口的特点。青岛海之林生物科技开发有限公司实施的“乳制品增稠剂制备技术研究项目”,将海藻中提取的海藻酸钠与明胶以不同的比例复合制备复配增稠剂,实现海洋藻类资源产品研发与综合利用,提升了乳制品的平滑细腻口感。通过自行投资实施转化,2024年企业项目转化产品销售数量5200公斤。
钻井永磁电机为井下电动钻具的驱动电机,采用直接驱动钻头进行钻井作业的工作模式,可有效提高系统的钻井效率和可靠性。将该设备布放到海床后,通过连续管与其连接提供电力,驱动电机、钻头向深地掘进,不仅可以节省能源,还可以减少海洋环境变化带来的影响,从而提升钻井作业效率。“深水海底钻机永磁直驱电动钻具”项目以中国石油大学(华东)科技成果作价投资方式与山东浓西奥新能源科技有限公司共同设立合资公司——青岛金实信智驱机电科技公司,针对我国深水浅层油气经济化开发重大战略需求,集成了永磁直驱电机、钻头、控制等关键部件,形成了一套完整的海底钻井系统核心装备,填补了我国高端钻采油气装备领域相关空白。
海陆钻井自动化作业机器人主要用于海陆钻井平台上自动化、无人一体化作业。青岛昌辉海洋智能装备有限公司实施的“CH 系列海陆钻井机器人:自动化作业革新海洋能源开采”项目,实现石油勘探钻井钻杆的快速自动化更换,从而带来高效、安全、连续钻井作业,攻克了海陆钻井自动化作业机器人的全自动控制系统难关,其作业设计和制造关键技术填补了国内空白,为我国大规模开发利用深海油气资源的跨越式发展提供技术与装备支持。目前,企业CH系列机器人已有80型号和120型号投入生产,产品样机在中石化胜利油田3000米井深的钻井平台应用中,一趟钻节约时间约1.5小时,节约成本约2.25万元。
系统性长期获取立体性的海洋水文数据,是开展海洋基础研究的前提,对于海洋工程建设、海洋环境安全保障等具有重要作用。“海洋水文实时智能观测系统”项目由中国科学院海洋研究所联合中国海洋石油公司等数家大型央企及集团签订横向合作项目的方式开展,项目利用研制的潜标、浮标等,实现海洋水文要素的实时观测。该项目在利益分配方面,将合作项目经费的5%和成果转化所得的50%用于奖励主要参与人员,成果转化所得的40%用于未来科研奖励及补助,成果转化所得的10%由研究所留存,既激励了相关技术人员,又实现了可持续发展。目前,该项目已成功应用于中海油番禺、流花和东方等深海石油钻井平台等多个国家重点工程项目,同时支撑了深海大洋海洋科学研究工作。
网衣清洗机器人是一种用于深远海渔业养殖网箱、核电站拦截网等场景进行水下清洗作业的智能化机器人系统,可有效替代人工进行繁重的网衣清洗工作,提高工作安全性。随着国家大力发展深远海渔业养殖,网衣清洗问题日益突出。青岛森科特智能仪器有限公司实施的“网衣清洗机器人”项目,创新性研制了集智能感知、低损高效作业、灵活控制为一体的网衣清洗机器人,通过自行投资实施转化,已落地山东、江苏、福建、广东、广西等沿海城市,实现2000万元的科技成果转化。
牡蛎是我国大宗养殖贝类。针对我国牡蛎产业中重大优质新品种匮乏、产业整体效益偏低等问题,由青岛前沿海洋种业有限公司牵头主导的育种团队,历经十余年的自主研发,培育出我国第一个三倍体新品种长牡蛎“前沿1 号”。“三倍体长牡蛎‘前沿1 号’新品种培育与产业化应用”项目通过企业自主转化、对外技术服务输出的形式,将三倍体牡蛎品种在我国山东、辽宁、河北、江苏等沿海主养区进行广泛推广应用,取得了显著的经济和社会效益,形成了养殖百万亩、产量百万吨、产值百亿元的大产业。
膨腹海马是一种具有高经济价值的水产养殖品种。针对膨腹海马传统养殖成本高和效率低等问题,“膨腹海马多层车间循环水养殖技术”项目由青岛清源海洋生物科技有限公司依托中国水产科学研究院黄海水产研究所等科研院所支持实施,创新性地开发了膨腹海马多层车间循环水养殖技术,可以显著节约土地成本,同时通过高效的养殖技术,实现养殖品种的高产溢价。据现场验收,相较于传统养殖方法,利用多层车间循环水养殖技术养殖膨腹海马密度提升了一倍,从而使得单位面积的产量也实现了翻倍增长。2024年,企业养殖商品海马规模达到110 万尾,产值达2000余万元,经济效益显著。(青岛日报/观海新闻记者 李勋祥)
责任编辑:孙源熙
热门评论 我要评论 微信扫码
移动端评论
暂无评论