极目锐评4109单全额退款并10倍补偿,听劝的海底捞花大钱买了一个深刻的教训
极目新闻 2025-03-13
极目新闻评论员 屈旌
日前,两名17岁男子醉酒后往海底捞锅里撒尿一事引发广泛关注。据3月8日警方通报,警方已依法对唐某、吴某作出行政拘留处罚。
海底捞因在事件曝光后,未能第一时间公布对消费者的补偿方案,也未明确表示要对撒尿者追责,还因两男子是未成年人,呼吁大家给他们一个接受教训与成长的机会,引发网络争议。
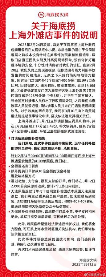
3月12日,海底捞发布声明称,针对2月24日00:00至3月8日24:00期间在海底捞上海外滩店堂食消费的4109单顾客,将全额退还当日餐费,并额外提供订单付款10倍金额的现金补偿。此外,对于涉案的两名男子,海底捞已在3月10日向法院提起民事诉讼申请,坚决依法追究其相关责任。
海底捞所发布说明的部分截图
从法律层面来看,本次事件中,两名男子在火锅锅底中小便的行为,严重破坏了就餐环境,威胁了食品安全,是造成消费者权益损害的最直接责任人。海底捞作为经营者,未能及时发现并制止这一行为,存在管理上的疏忽,因此需要承担相应的责任。但对于事发到曝光期间所有来店顾客全部全额退款,10倍补偿,这样的补偿力度的确很惊人,很大气,也体现了海底捞对消费者感受的重视,想要赢回消费者信任的诚意。
有人认为,严重破坏就餐环境、威胁食品安全的两名醉酒男子无疑是最直接责任人,涉事企业或许无需承担10倍赔偿责任。但也有人认为,海底捞主动提出10倍补偿的处理方案,体现了企业在履行法定责任之外,积极承担社会责任的经营理念,这种超越法律底线的应对举措,展现出企业对消费者权益的重视态度。
其实,回顾整个事件,溯及问题本源,不难发现,不管是海底捞,还是无辜的消费者,实际上都是这场闹剧的受害者。两名醉酒男子肆意践踏社会公德、公然违反法律法规的行为,才是导致这一系列不良后果的罪魁祸首。
尽管海底捞在事件初期的官方回复中确实存在不当之处,未能迅速给出后续处理方案,安抚公众情绪,但自家的锅底和招牌,被人如此玷污糟蹋,相信对于任何一家餐饮企业来说,都是不愿意看到的天降横祸。
事情发酵之后,许多网友因为情绪上头,担心违法者因为未成年而逃脱责任,将对撒尿男子的愤恨转移到了“有好心却不会好好说话”的海底捞身上,是非曲直变得模糊,舆论焦点也发生了偏移,这样其实不利于事件的公正处理,企业承担了太多舆论的炮火,那些破坏公共秩序、挑战法律底线的滋事者,反而隐身了,这当然是极不合理的。
如今,海底捞给出的补偿和后续处理方案,展现出痛定思痛的反思和坚决维权的决心。一方面,企业愿意拿出真金白银来补偿消费者,换取长期品牌价值留存,赢回消费者的信心和支持,体现出行业领头羊的担当和责任感;网友纷纷评论:海底捞还是听劝的!
另一方面,海底捞表示会通过法律途径向违法的“撒尿男”追责,这当然是企业的正当权利,也得到了众多网友的支持。说到底,大家还是希望站在文明和公理这边,让那些真正做错事的人付出代价。
这对整个服务行业也是一次警醒:在食品卫生安全和消费者权益保护方面,任何时候都不能掉以轻心。只有筑牢防线、坚守底线,时时刻刻把消费者放在第一位,才能将品牌越擦越亮,赢得长久的信任和支持。
对于海底捞而言,巨额补偿消费者,也算是花大钱买了一个深刻的教训。及时、透明、有效的沟通,具有共情力和实际效果的应急方案,才是最好的危机公关。对于这一事件的讨论,也应该解开乱麻,纠正偏差,回归到案件本身,关注法律对肆意侵犯公共利益者的制裁,以及对公共秩序的维护。

热门评论 我要评论 微信扫码
移动端评论
暂无评论