女子“买”职称未果,律师:职称评定代办违法
大众报业·齐鲁壹点 2025-02-11 6208
齐鲁晚报·齐鲁壹点 冯沛然
近日,青岛市民刘女士向记者反映,2022年11月,她轻信山东志航教育科技有限公司(以下简称志航教育)销售人员“交钱就能办证,保证高通过率”的承诺,报名并缴费参与中级职称申报。然而,2024年3月被告知评审未通过,后又遇退款难题,志航教育称要扣除材料费用,律师指出双方协议违法,该事件引发关注。
刘女士介绍,她当初是通过网络上的宣传,志航教育一名销售人员的微信,对方称公司有自己的特殊渠道,承诺她“交钱就能办证,保证90%到100%通过职称评审”。据公开信息显示,山东志航教育科技有限公司为一家连锁教育机构,在全国有8家分校,主营业务为计算机软件技术开发、技术咨询服务、教育咨询、企业管理咨询等。“当时觉得挺靠谱的,所以就相信了他们。”刘女士说。

(图源:山东志航教育科技有限公司官网)
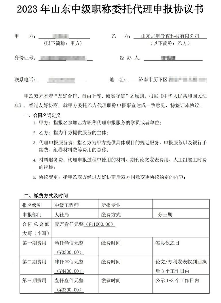
报名后,刘女士与志航教育签署了一份“中级职称委托代理申报协议书”。根据协议书中的内容,这项服务的总费用为11000元,分三期完成付款。目前,刘女士已经交了7700元。协议中还提到,刘女士要在规定时间内将所有申报材料如数交给志航教育,并配合他们进行申请、审批、填写与职称申报相关的材料,包括参加职称申报所需答辩或考试工作。
刘女士反映,志航教育只让她提交过一次学历证书,此后,再没有和她提过与职称申报材料有关的事情。至于职称考试和答辩,刘女士坦言从没参加过。
2024年3月,志航教育告知刘女士职称评审未能通过,需要转到外省继续申报。半年后,刘女士再次询问评审进度,志航教育以“机构被投诉举报”为由,答复其短期内不能进行职称评审业务。 刘女士感觉事情不对,向志航教育提出退款要求,却被对方告知,根据当初签署的协议规定,要扣除她3000元的材料服务费。
“他们说材料服务费中包含了给我写论文的费用,但事前我并不知晓此事,况且论文也不是我本人写的。”刘女士说,志航教育销售人员曾在微信上发给她两篇论文,但经过查询是发表在期刊网上的文章,通常在职称评审中不被认可且没有价值。
如今,不仅职称没有办下来,退款也遇到了困难。刘女士越发意识到自己被骗了。

(刘女士与志航教育所签协议书)
2月6日,记者致电志航教育。该机构一名工作人员回应:“可以退款,但至少要扣除1500元的材料服务费,如果有异议可以走法律诉讼。”
对此,山东众成清泰(济南)律师事务所副主任程守法表示,对于符合职称评审条件的参评人,代办机构只能提供一些辅助工作。如果参评人本身不符合条件,再去找代办机构代理申报,那么双方之间的协议本身就是违法的,不具有法律效力。
程守法认为,志航教育对刘女士作出“90%到100%通过职称评审”的承诺,明显是对消费者的一种误导,职称评定应由单位的人资部门负责,越过人资部门单独找代办机构进行申报,难以保证申报资料的真实性、合法性,最终可能会陷入钱证两空的局面。
责任编辑:冯沛然
热门评论 我要评论 微信扫码
移动端评论
暂无评论