陕西发布暴雪黄色预警,多个高速路段及入口临时管控
澎湃新闻 2025-01-24 2876

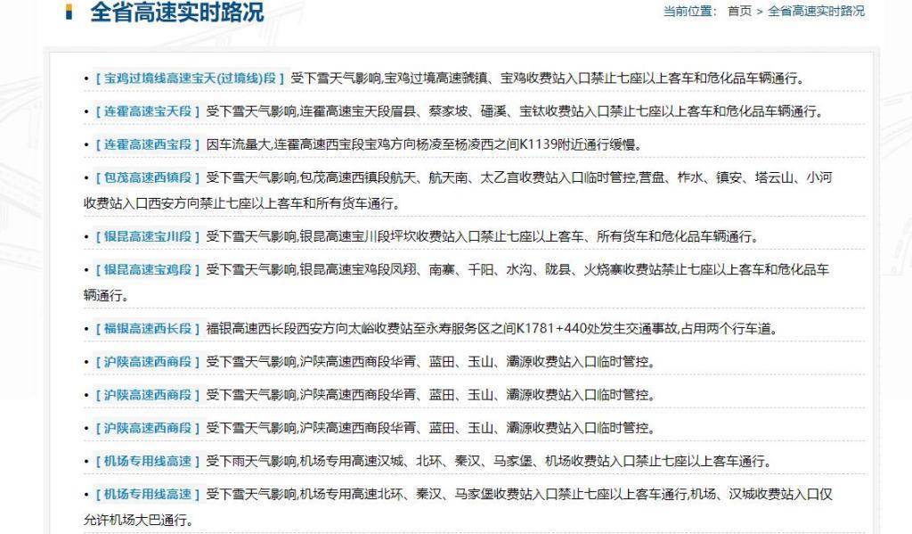
陕西境内部分高速路段已启动临时管控
1月23日起,陕西多地出现降雪天气,这是陕西今冬以来首次大范围降雪。1月24日9时,陕西省气象台发布暴雪黄色预警。受雨雪天气影响,目前已有多个高速公路路段及入口启动临时管控措施。陕西省气象局发布的天气快报显示,本次雨雪天气主要集中在24日至26日,27日至29日,全省晴天间多云。
1月24日9时,陕西省气象台发布暴雪黄色预警:预计1月24日09时至25日09时,陕北西部、关中北部及西部、商洛雨夹雪转大到暴雪(5~15mm),陕北东部雨夹雪转中到大雪(2.5~7mm),关中东部小到中雨转雨夹雪(5~8mm),陕南河谷地带有中雨(10~20mm)。秦巴山区有暴雪(10~15mm),局地大暴雪(20~22mm),巴山局地有冻雨。新增积雪深度:陕北西南部、关中北部及西部、商洛5-12厘米;陕北东北部3~5厘米;秦巴山区10~15厘米,局地15厘米以上;关中平原东部1~3厘米。受雨雪天气影响,陕北、关中、商洛、秦巴山区将出现道路结冰,交通、铁路、航空、电力、通讯、设施农业将受到影响。本次过程恰逢春运高峰时段,雨雪天气道路结冰风险高,增加了交通运输困难,需关注高铁等客运站旅客滞留风险。交通、公安等部门需要防范雨雪天气造成的道路拥堵和交通事故,必要时采取临时管控措施。积雪可能导致温室大棚、简易搭建物、牲畜棚圈、体育馆等大跨度建筑垮塌。建议提前巡检加固,及时清除积雪结冰,加强交通安全和城市运行应急管理工作。
陕西省气象局1月24日9时30分发布的天气快报显示,本次雨雪天气主要集中在24日至26日,27日至29日,全省晴天间多云。
25日:全省阴天,陕北北部有中到大雪(5~15毫米),陕北南部、关中北部及西部、商洛、秦巴山区大到暴雪(5~20毫米);关中平原雨夹雪转中到大雪(2~10毫米),汉中、安康雨夹雪转小到中雪(0~5毫米)。陕北大部、关中北部、商洛北部、秦岭山区有4~5级西北风,阵风可达6级以上。日平均气温陕北、关中北部及西部、秦岭山区下降4~6℃,其中陕北北部、秦岭山区下降6~8℃,局地可达8~10℃。
26日:全省阴天转晴天,陕北中东部、关中大部、商洛有分散性小雪(0~2毫米),秦巴山区东段有小到中雪(0~5毫米);汉中东部、安康有分散性雨夹雪或小雪(0~2毫米)。陕北大部、关中北部、商洛、秦岭山区有4~5级西北风,阵风可达7级以上。日平均气温陕北、关中、陕南东部下降6~8℃,陕南西部下降4℃左右,其中陕北部分、关中北部、商洛、秦岭山区下降8~10℃。
27-29日:全省晴天间多云。30日:全省多云转阴天,关中南部有小到中雪,陕南大部有中雪、局地大到暴雪,秦巴山区有中到大雪、局地暴雪。31日:陕北多云,关中、陕南阴天转多云,关中南部、陕南有小雪或雨夹雪、局地中到大雪。2月1日:陕北、关中多云间晴天,陕南多云间阴天,陕南西部部分地方有分散性小雪。2日:全省晴天间多云。后期天气趋势(2月3-6日):受高空脊前西北气流影响,全省大部以晴到多云天气为主。
目前,受雨雪天气影响,陕西境内多个高速路段及入口已启动临时管控。具体信息详见“陕西交通12122”官方微博:https://weibo.com/u/2245589952 。公众也可通过“陕西交通12122”官方微信公众号查看高速路况实时视频,合理安排出行。
据@西安交警 13时17分发布的消息,目前西安市区雨夹雪,暂无结冰情况。市区车流量大的路段有:一、二环沿线,北大街,太白南路,鸵鸟王十字,大庆路,西三环石桥立交。其他路段交通秩序正常。
【积雪路段】
蓝田:水安路和孟吴路有少量积雪,S101灞源向商洛方向有积雪。
【积雪管制路段】
长安:210国道沣峪口(喂子坪到分水岭段)路面少许积雪。
蓝田:蓝关古道积雪,已管制。
临潼:代仁路轻微积雪、结冰,已管制。
【高速管制信息】
1、绕城高速因能见度低,现对河池寨、灞桥、阿房宫、香王、六村堡、西咸、田王、新筑收费站禁止7座以上及货车驶入高速;
2、京昆高速因能见度低,现对三星、鄠邑、涝峪收费站禁止所有车辆通行;永乐东、高陵西、阎良、高陵、西安港、港务区收费站禁止7座以上及货车驶入高速;
3、连霍高速因能见度低,现对咸阳南、豁口、临潼、临潼东、兵马俑、新丰、零口、新市收费站禁止7座以上及货车驶入高速;
4、包茂高速因能见度低,现对航天、航天南、太乙宫收费站禁止所有车辆通行;
5、福银高速因能见度低,现对空工收费站禁止7座以上及货车驶入高速;蓝关、辋川、葛牌收费站禁止所有车辆通行;
6、沪陕高速因能见度低,现对华胥、蓝田、玉山、厚镇、灞源禁止所有车辆通行;
7、外环高速因能见度低,大王、秦渡、西沣、子午、长安南、王莽收费站禁止所有车辆通行。
8、西长高速六村堡、机场西收费站机场专用高速汉城、机场收费站解除机场大巴管控,其余7座以上客车禁止通行。
热门评论 我要评论 微信扫码
移动端评论
暂无评论