杉杉股份董事长再生变!郑驹辞职,80后继母上任,曾是财经女主播
橙柿互动 2024-11-19 2.5万
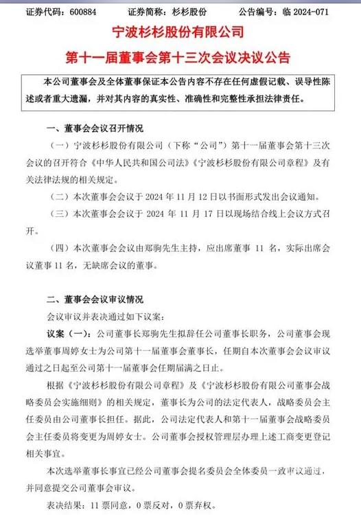
杉杉股份(600884.SH)11月18日晚间公告披露,鉴于郑驹因工作原因辞去董事长职务,庄巍因个人原因辞去副董事长职务,公司董事会选举周婷为新任董事长,任期至第十一届董事会任期届满。郑驹辞去公司董事长职务后,仍将担任公司第十一届董事会副董事长,任期同样至届满。

一年前,浙商大佬郑永刚猝然长逝,留下一个合计市值超过400亿元的商业帝国。一年后,由其子郑驹接班的“杉杉系”不复昔日辉煌,旗下上市公司甚至易主。
浙商大佬猝然长逝 儿子仓促接棒
2023年2月,郑永刚突发心脏病去世。随后,郑永刚长子郑驹被选举为杉杉股份新任董事长,成为“杉杉系”的新舵主。
履历显示,郑驹出生于1991年,从英国本科毕业后就进入“杉杉系”工作。2018年2月,郑驹正式出任杉杉控股的法定代表人及董事长。2019年9月,郑驹出任杉杉集团有限公司董事、副总经理(副总裁),后于2020年1月升任杉杉集团总经理(总裁)。

然而,在郑驹仓促接棒的过程中,却上演了郑永刚现任妻子、郑驹继母周婷抢夺继承权的闹剧,甚至引发上交所关注。公开简历显示,周婷,1982年出生,无境外永久居留权,获浙江大学和长江商学院EMBA双硕士学位,曾任上海市青联委员、浙江卫视、东方卫视新闻部记者、主播,第一财经集团电视新闻部记者、主播、《两会笛声》系列制片人。
尽管最后双方达成和解,郑驹完成对“杉杉系”的实际控制,但在接近两个月的“内斗”中,杉杉股份市值已蒸发超过60亿元。
多事之秋的“杉杉系”
如今“杉杉系”进入多事之秋,旗下一家A股永杉锂业刚刚被司法拍卖,又传出相关资产遭冻结。
11月13日晚间,永杉锂业披露了永杉锂业控股股东、实控人发生变更。变更主要由月初的一场拍卖造成。
11月1日,根据京东司法拍卖网络平台公示的《成交确认书》,永杉锂业原控股股东宁波炬泰投资管理有限公司(以下简称宁波炬泰)持有的公司7600万股和2600万股无限售条件流通股股份被成功竞拍。此次进行拍卖的宁波炬泰所持股份,此前已因债务逾期违约被司法冻结。京东司法拍卖网络平台显示,其中7600万股共进行了189次出价,最终成交价为5.72亿元,较起拍价溢价69.23%;2600万股进行了210次出价,最终成交价为2.31亿元,较起拍价溢价99.14%。
两个标的均由永荣控股集团有限公司(下称永荣控股)旗下公司平潭永荣致胜投资有限公司(以下简称永荣致胜)竞得,成交价合计8.03亿元。
永杉锂业于11月13日收到永荣致胜送达的《辽宁省凌海市人民法院执行裁定书》,辽宁省凌海市人民法院已裁定宁波炬泰持有的1.02亿股永杉锂业股票的所有权归永荣致胜所有。
本次权益变动后,宁波炬泰持有永杉锂业的股份占比从33.73%下降至13.94%,与其一致行动人上海钢石股权投资有限公司(以下简称上海钢石)共持有的永杉锂业股份从44.11%下降至24.32%。永荣致胜持有永杉锂业的股份将从0%增至19.79%。
由于上海钢石放弃其所持有的永杉锂业股票对应的投票权,永杉锂业的控股股东变更为永荣致胜,实际控制人变更为永荣致胜实际控制人吴华新。
由此,永杉锂业正式成为永荣控股旗下第一家上市公司。
杉杉系当前危机不断,除永杉锂业被拍卖之外,旗下另一家上市公司杉杉股份也面临着控制权变更风险。杉杉系主要由杉杉集团有限公司、杉杉控股、杉杉股份组成,控股两家A股公司分别是永杉锂业、杉杉股份。

11月5日,杉杉股份公告,近日收到控股股东杉杉集团的通知,其所持有的杉杉股份部分股份发生被司法冻结、轮候冻结的情况。目前,杉杉股份控股股东及其一致行动人累计被冻结/标记股份合计占公司总股本比例达39.54%。
杉杉股份表示,其控股股东正与相关方进行积极沟通以降低冻结比例,但鉴于累计被冻结和标记的股份比例较高,如果后续该部分股份被强制司法处置,可能存在控制权变更的风险。
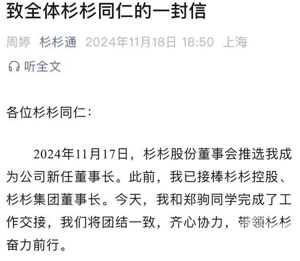
周婷上任后发文强调团结一致向前进
18日晚,周婷在杉杉股份有限公司的微信公众号对外发布了《致全体杉杉同仁的一封信》,具体内容如下——

今年下半年以来,因为多重因素的叠加,杉杉控股和杉杉集团遇到了较大的挑战,需要汇集更广的思路,调动更多的资源,网聚更强的力量,来解决问题,化解困难。感谢大家的信任和支持,推选我来担任杉杉企业的领头人。我深知当前情况下,时间紧迫、责任重大,未来将全力以赴投身杉杉的经营管理,也希望继续得到全体杉杉同仁的支持和帮助。
杉杉集团作为中国和浙江民营经济的一面旗帜,凝聚了几代人的梦想和心血,我将和郑驹同学团结一致,齐心协力,坚定信心,迎难而上,不辜负全体股东的托付,不辜负数十年来金融机构与商业伙伴的长期信任,不辜负杉杉上万名员工的辛勤付出,维护企业稳定,推动杉杉产业的高质量发展。
杉杉控股和集团层面,我们将坚定信心,积极引进战略投资,加快资产处置,以高度的社会责任感,妥善应对当前困难。
杉杉股份层面,我们拥有引以为豪的两个全球第一,两大核心产业负极材料业务和偏光片业务,均保持全球领先地位,市场占有率持续提升,公司发展势头良好。特别是在锂电产业筑底回升,新型显示产业加速发展的背景下,杉杉股份将抓住机遇,迎接挑战,持续聚焦深耕主业,进一步巩固产业龙头地位,强化经营管理,提高盈利能力,提升上市公司价值,增强投资者回报。
郑驹表示,此次调整是为公司发展汇集更广的思路,调动更多的资源,网聚更强的力量解决问题、化解困难。他表示,将全力配合新任决策团队,继续服务杉杉,对杉杉的稳定发展充满信心。
(橙柿互动)
责任编辑:彭茜
热门评论 我要评论 微信扫码
移动端评论
暂无评论