刚刚确认!烟台正式启动!
胶东在线 2024-10-29
10月29日,2025年度“烟台市民健康保”启动仪式正式举行,市政府领导、市直相关部门、单位和共保体成员单位负责同志等50多人参加仪式。 烟台市人民政府副秘书长、市城市运行中心主任曲岳斌,市医保局党组书记廖伟健,市委宣传部四级调研员冯学友,市财政局副局长陈爱杰,市民政局副局长徐明浩,国家金融监督管理总局烟台监管分局二级调研员田世波,人保财险烟台市分公司党委书记、总经理吴中云,镁信健康首席商务官、高级副总裁郎立良共同启动2025年度“烟台市民健康保”。现场7家企业代表与共保体成员签署了团体投保协议,为员工集体投保,镁信健康科技集团对困难群众等特定人群捐赠“烟台市民健康保”保障。

作为烟台市唯一政府指导的商业补充医疗保险,“烟台市民健康保”自2021年上线以来,累计参保人群约 240万人次,理赔 最小年龄3个月, 最大年龄96岁,去年 单人最高赔付79.5万元, 最高赔付20次。为众多家庭缓解了看病就医的压力。
2025年度“烟台市民健康保”由烟台市医保局、财政局指导,中国人民财产保险股份有限公司烟台市分公司主承,联合中国人寿、国寿财险、太平洋财险、新华人寿、工银安盛人寿、平安财险共7家综合实力雄厚的保险公司共同承保。
1
家庭参保价更优

2
团体缴费更优惠
针对政府、企事业单位、村委等团体投保的订单,同一订单中,参保人数为50(含)-300人之间的,每人保费减3元;参保人数为300(含)-500人之间的,每人保费减6元;参保人数为500人(含)以上时,每人保费减9元。
3
医保内外全覆盖
取消了责任二正面药品和耗材清单限制,将医保范围外药品、耗材、诊疗项目自费部分全部纳入保障;增加诊疗项目乙类个人首先自付部分,将全部乙类个人首先自付部分纳入责任二中,保障范围更广。

4
普降责任二起付线
将责任二起付线由1.6万元降低至1.5万元。
5
连续参保享优待
将连续投保的健康体客户,责任一、责任二起付线由1.5万降低至1.3万,1.3万-1.5万之间报销10%。

6
健管服务更实用
在成人口腔洁牙、专家门诊预约、药品折扣、全球找药等健管服务的基础上,增加儿童涂氟、家医咨询等实用、贴心的健康管理服务。
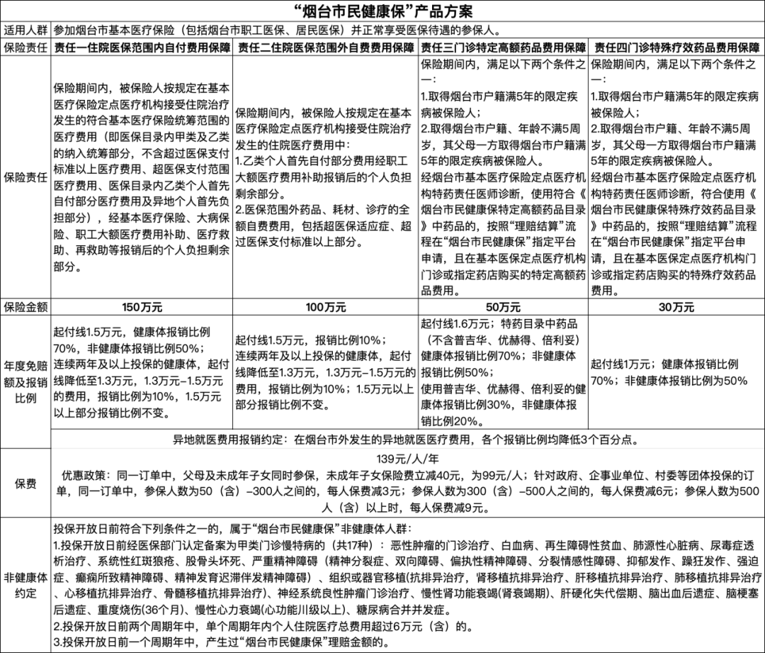
2025年度“烟台市民健康保”保障详情
:反手食指向下::反手食指向下::反手食指向下::反手食指向下:

↑点击放大查看↑
*具体保险责任以“烟台市民健康保”微信公众号和投保页面的产品说明书为准
1
带病可保且可赔
凡参加烟台市职工或居民基本医疗保险的人员,不限年龄、职业、户籍,不用体检,带病也可参保且可理赔,统统都是139元,累计330万元保额。
2
特定药品有保障
保险责任涵盖近40种特定高额药品和特殊疗效药品,用于治疗肺癌、肝癌、胃癌、乳腺癌、白血病等十多种重大疾病。
3
一站报销赔付快
本地定点医疗机构住院一站式报销,特药可申请直赔服务,住院买药不垫资,理赔不跑腿。
4
个账支持全家买
可用医保个人账户为本人及参加基本医保的家人好友购买。
同时,2025年度“烟台市民健康保”
还能用 医保个账为本人及参加基本医保的亲朋好友购买!
请持续关注“烟台市民健康保”官方公众号了解保障详情
为自己和家人多添一份保障
保障时间
2025年1月1日-12月31日
参保价格
参保方式
方式一:扫码参保
方式二:点击胶东在线公众号-自定义菜单栏“健康保”

方式三:小程序

资讯 · 推荐
✪
来源:烟台市民健康保
编辑:胶东君 主编:周明翔 监制:孙玲姿 总监制:刘镇
热门评论 我要评论 微信扫码
移动端评论
暂无评论