提醒!仲恺这个报名未按时申报的,视为放弃资格
南方都市报 2024-05-13
原标题:提醒!仲恺这个报名未按时申报的,视为放弃资格
5月12日,惠州仲恺高新区发布了2024年仲恺高新区义务教育阶段公办学校招收户籍新生通告,按“免试就近入学”的原则,分批次报名就读。一年级招生对象为年满六周岁的适龄儿童,即2018年8月31日前(含31日)出生的适龄儿童。七年级招生对象为2024年小学六年级毕业生。
报名批次
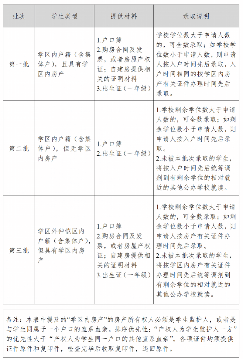
公办学校招收区内户籍新生,按照批次先后顺序录取,具体批次如下:

报名流程
(一)网上预约
5月20日至22日,学生监护人使用手机扫描报名二维码,或者手机登录http://www.zkzxxzs.com:88/bus/pub/login 进行预约。
每名学生只可申请一所学校。学校根据网上预约信息进行派号,通知学生监护人分时间段、错峰到校提交申请材料。因客观原因无法进行网上预约的,须由学生监护人联系所申请学校进行电话预约。
(二)现场审核
5月23日至26日,前往所申请学校提交材料接受审核,并确认申报信息。
(三)办理入学手续
6月7日前,学生监护人按学校通知的时间前往所申请学校办理入学手续。各学校的申请人数不尽相同,办理入学手续的具体时间由各学校确定,学生监护人按学校通知的时间办理手续,在6月7日前办理完成。
其他类型招生安排
(一)公办学校招收积分入学新生。仲恺义务教育阶段公办学校优先录取仲恺户籍学生,如有剩余学位,剩余学位用于参加积分入学,录取非仲恺户籍新生。2024年仲恺对积分入学政策进行优化调整,针对学位相对紧张的区域,允许学生进行两个或者三个志愿申报,按志愿先后和积分排名进行录取。具体规定见后续发布的通告,该通告计划于5月下旬发布。
(二)民办学校招收新生。仲恺户籍新生或者符合我区积分入学条件的非仲恺户籍新生,可申请就读仲恺民办学校。申请人数超招生计划的民办学校须启动摇号程序,通过摇号结果确定录取资格,各民办学校不得私自招生。具体规定见后续发布的通告,该通告计划于5月下旬发布。
(三)公民办学校招收插班生。有剩余学位的公民办学校将统一时间组织开展插班生招生工作,具体规定见后续发布的通告,该通告计划于6月下旬发布。
注意事项
户籍学生报名时间截至5月26日,未按时以户籍生身份申报学校的,视为放弃户籍生批次享有的优先录取资格。
招生工作咨询
(一)现场咨询地点:仲恺高新区义务教育入学咨询处,位于仲恺高新区惠风八路半山云阶6-101号(半山云阶销售中心左侧)。
(二)咨询时间:5月13日至8月30日,工作日9:00至12:00,15:00至17:30。
(三)咨询电话:0752-2612175,监督电话:0752-3278741。
采写 南都记者 杨振华
热门评论 我要评论 微信扫码
移动端评论
暂无评论