哈尔滨道里文旅局:“不交自费项目就让游客等”旅行社被罚10万元
澎湃新闻 2024-01-16 1678
原标题:哈尔滨道里文旅局:“不交自费项目就让游客等”旅行社被罚10万元

1月5日,游客在哈尔滨冰雪大世界园区内游玩(无人机照片)。 新华社记者 张涛 摄
1月16日,哈尔滨市道里区文化体育和旅游局发布公告,披露了9宗关于旅游市场的行政处罚案件。
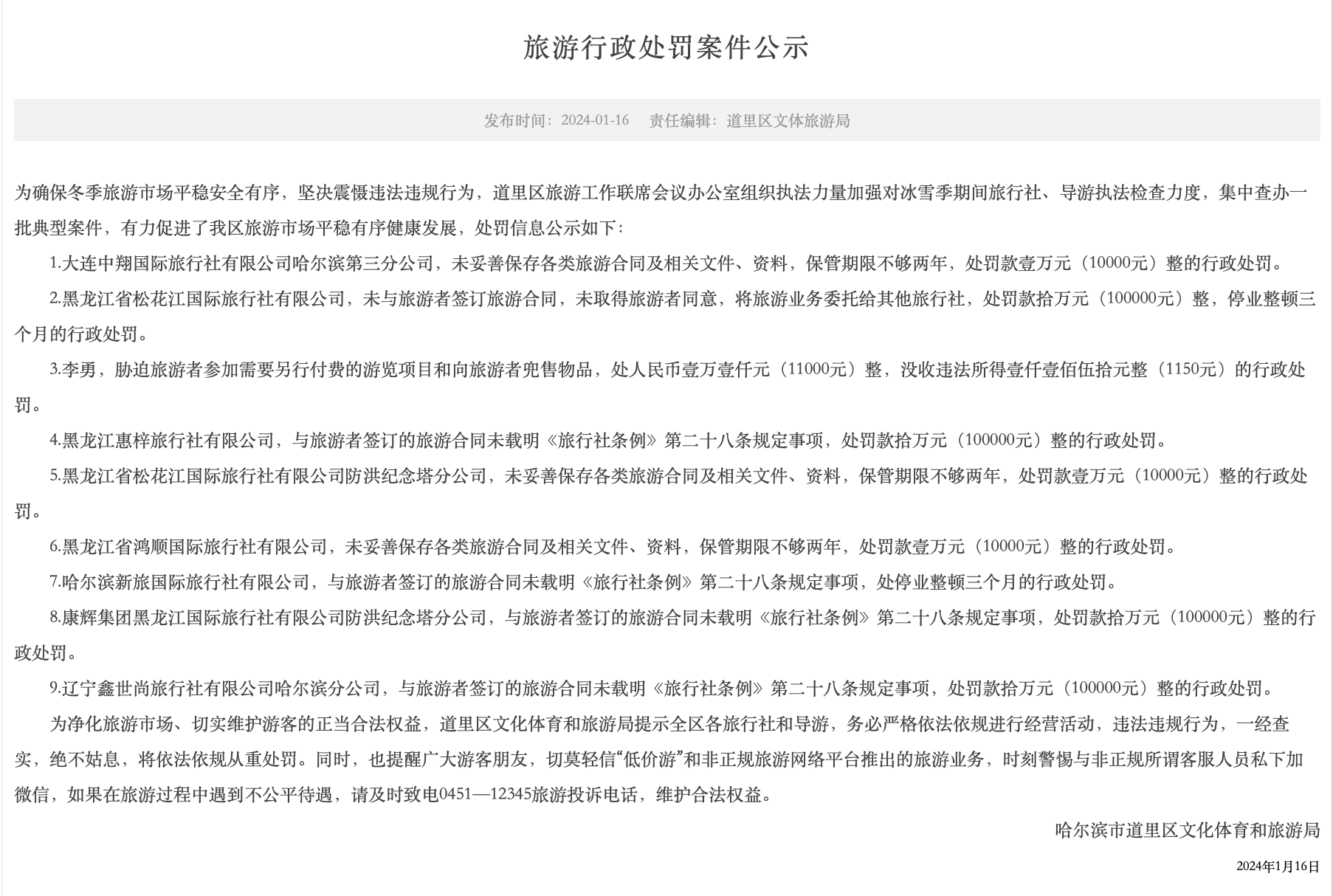
公告指出,为确保冬季旅游市场平稳安全有序,坚决震慑违法违规行为,道里区旅游工作联席会议办公室组织执法力量加强对冰雪季期间旅行社、导游执法检查力度,集中查办一批典型案件,有力促进了我区旅游市场平稳有序健康发展。
具体来看,这些案件包括旅行社未妥善保存各类旅游合同及相关文件、未与旅行者签订合同、胁迫旅行者参加需要另行付费的游览项目等。
如自然人李勇,因胁迫旅游者参加需要另行付费的游览项目和向旅游者兜售物品,处人民币壹万壹仟元(11000元)整,没收违法所得壹仟壹佰伍拾元整(1150元)的行政处罚。
黑龙江省松花江国际旅行社有限公司,因未与旅游者签订旅游合同,未取得旅游者同意,将旅游业务委托给其他旅行社,处罚款拾万元(100000元)整,停业整顿三个月的行政处罚。
此外,大连中翔国际旅行社有限公司哈尔滨第三分公司、黑龙江省松花江国际旅行社有限公司防洪纪念塔分公司、黑龙江省鸿顺国际旅行社有限公司等均因未妥善保存各类旅游合同及相关文件、资料,保管期限不够两年,处罚款壹万元(10000元)整的行政处罚。
哈尔滨新旅国际旅行社有限公司因与旅游者签订的旅游合同未载明《旅行社条例》第二十八条规定事项,处停业整顿三个月的行政处罚。
黑龙江惠梓旅行社有限公司、康辉集团黑龙江国际旅行社有限公司防洪纪念塔分公司、辽宁鑫世尚旅行社有限公司哈尔滨分公司等均因与旅游者签订的旅游合同未载明《旅行社条例》第二十八条规定事项,各被处罚款拾万元(100000元)整的行政处罚。

值得注意的是,在这9宗案件中其中一宗涉及的辽宁鑫世尚旅行社有限公司哈尔滨分公司即为此前“不交自费项目就让游客等”的涉事旅行社。
1月9日,有游客反映,在哈尔滨中央大街报团去雪乡,中途导游表示,沿路每个景点都要停车,不交自费项目就等着,并且也不可能开暖气。
1月12日,哈尔滨市道里区文化体育和旅游局还发布的《关于网络视频反映“不交自费项目让游客等”相关问题调查情况的通报》显示,涉事旅行社为辽宁鑫世尚旅行社有限公司哈尔滨分公司,导游为赫某某。哈尔滨市道里区文化体育和旅游局要求该旅行社对涉事导游做出停团处理,立即返回哈尔滨市接受进一步调查处理。一经查实,将联合当地文旅部门共同对该旅行社及涉事导游的违法违规经营行为进行严肃处理。

哈尔滨市道里区文化体育和旅游局在1月16日发布的公告指出,为净化旅游市场、切实维护游客的正当合法权益,道里区文化体育和旅游局提示全区各旅行社和导游,务必严格依法依规进行经营活动,违法违规行为,一经查实,绝不姑息,将依法依规从重处罚。同时,也提醒广大游客朋友,切莫轻信“低价游”和非正规旅游网络平台推出的旅游业务,时刻警惕与非正规所谓客服人员私下加微信,如果在旅游过程中遇到不公平待遇,请及时致电旅游投诉电话,维护合法权益。
热门评论 我要评论 微信扫码
移动端评论
暂无评论