济南大学发布2023年山东省“稳妥类”志愿填报建议
大众报业·齐鲁壹点 2023-06-26 1.7万
记者 尹明亮
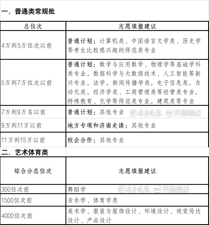
济南大学2023年山东省“稳妥类”志愿填报建议:

考生可根据上述志愿填报建议,对应调整“冲击类志愿”和“保底类志愿”安排。
济南大学2023年分专业招生计划,请参考下列网址:
http://map.adm.ujn.edu.cn/2023zsjh_defs/
济南大学历年录取分数,请参考下列网址:
http://admission.ujn.edu.cn/index/lnlqfsx.htm
以上数据由学校预估,不代表最终录取位次,仅供考生参考。

责任编辑:尹明亮
热门评论 我要评论 微信扫码
移动端评论
暂无评论