共创
推荐
山东
国内
国际
频道
视频
情报站
数字报
下载APP
微信扫码
下载客户端
济南
济南
青岛
青岛
淄博
淄博
枣庄
枣庄
东营
东营
烟台
烟台
潍坊
潍坊
济宁
济宁
泰安
泰安
威海
威海
日照
日照
临沂
临沂
德州
德州
聊城
聊城
滨州
滨州
菏泽
菏泽
即时
即时
时事
时事
政务
政务
党建
党建
省政府
省政府
社会
社会
教育
教育
汽车
汽车
城市生活
城市生活
财经
财经
经济
经济
产经
产经
文旅
文旅
消费
消费
法治
法治
健康
健康
科技
科技
体坛
体坛
评论
评论
青未了
青未了
舆情
舆情
眼界
眼界
职场
职场
养老
养老
书画
书画
摄影
摄影
福彩
福彩
乐活
乐活
商务
商务
康养
康养
孕婴童
孕婴童
齐鲁农超
齐鲁农超
智库
智库
壹点号
壹点号
公益
公益
相亲
相亲
外文
外文
原创
原创
聚焦山东
聚焦山东
生活
生活
推荐
推荐
直播
直播
果然视频
果然视频
小视频
小视频
齐鲁晚报
齐鲁晚报
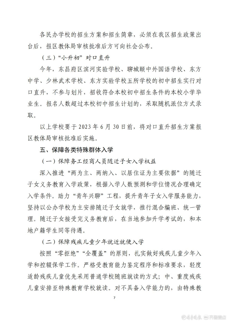
权威发布!东昌府区2023年义务教育学校招生入学政策发布
大众报业·齐鲁壹点
2023-06-25
2764
责任编辑:李璇
AI小壹
我是齐鲁晚报的AI机器人小壹,快来向我报料新闻线索吧~
微信扫码
进入小程序
我要报料
热门评论
我要评论
微信扫码
移动端评论
暂无评论
微信扫码
移动端评论
热门评论 我要评论 微信扫码
移动端评论
暂无评论