95人!济钢高中、济南实验高中2023艺体特长生招生简章出炉
大众报业·齐鲁壹点 2023-06-03 5053

根据《2023年济南市普通高中学校招收艺体特长生工作方案》要求,为确保公开、公平、公正地做好2023年特长生招生工作,结合我校2023年招生实际,制定本简章。
一、招生范围、项目、人数
(一)招生范围:面向全市(不含莱芜区、钢城区)
(二)招生项目及人数根据我校实际,报济南市教育局批准,2023年济钢高中(含兴隆校区)共招收艺体特长生95人,分为艺术、体育和“足球后备人才”试点项目三大类,共7个专业,分校区招生,一起实施整建制级部管理,即“五统一”:统一行政业务管理,统一师资配备,统一教育教学计划,统一编排班级,统一在一个校区学习生活。具体招生专业、人数及校区如下:
二、报名条件、时间
(一)报名条件
1.初中综合素质评价总评等级、生物、地理、道德与法治、历史学科学业水平考试成绩均须达到D级(含)以上等级,信息技术、综合实验操作、音乐、美术、综合实践均须达到“合格”且有艺术、体育或足球特长的应届初中毕业生。
2.报名资格要求
(1)美术:无色盲、色弱,具有一定美术专业基础(提供考生本人近期独立完成的素描、速写、色彩作品照片各一张)。
(2)键盘:钢琴、手风琴,男女不限。具有一定专业基础(提供有效证明材料或初中阶段在市级及以上教育主管部门或艺术主管部门主办比赛的获奖证书,考生的比赛项目和测试项目一致),且具有独奏、合奏能力和演出经验(提供演出现场照片或节目单等证明材料)。
(3)声乐:美声唱法或民族唱法,男女不限。具有一定专业基础(提供有效证明材料或初中阶段参加市级及以上教育主管部门或艺术主管部门主办比赛的获奖证书,考生的比赛项目和测试项目一致),且具有独唱、合唱能力和演出经验(提供演出现场照片或节目单等证明材料),形象较好,女生身高162cm以上,男生身高172cm以上。
(4)二胡:男女不限。具有一定专业基础(提供有效证明材料或初中阶段参加市级及以上教育主管部门或艺术主管部门主办比赛的获奖证书,考生的比赛项目和测试项目一致),且具有独奏、合奏能力和演出经验(提供演出现场照片或节目单等证明材料)。
(5)田径:男女不限。初中阶段在区县级及以上教育主管部门或体育主管部门举办的体育比赛中获得前八名(提供有效证书),或有发展潜力的优秀学生。女生身高160cm以上,男生身高170cm以上,双眼裸眼视力4.8以上,初中阶段在市级及以上教育主管部门或体育主管部门举办的体育比赛中获得前三名(提供有效证书)的考生可适当放宽上述条件。
(6)羽毛球:男生2人,女生2人。初中阶段在教育主管部门或体育主管部门举办的市级及以上比赛中获得单项前八名或团体前三名(提供有效证书),或有发展潜力的优秀学生。
(7)“足球后备人才”试点项目:限男生。初中阶段在教育或体育主管部门举办的全国比赛中获得前八名、省市级比赛中获得前六名、区县级比赛获得前三名(提供有效证书),或有发展潜力的优秀学生。
(二)报名及审核安排
1.报名及审核时间:6月16日8:30—17日17:00。
2.符合报名条件的考生需登录“济南市高中阶段学校招生录取平台”报名。其中,美术项目报考学校须选择“山东省济钢高级中学”,音乐、体育、“足球后备人才”项目报考学校均须选择“济南实验(济钢高中兴隆校区)”。报名时可通过平台上传个人专业发展证明材料,学校将对材料进行审核。
各专业材料清单如下:
(1)美术:考生报名时需提交考生本人近期独立完成的素描、速写、色彩作品各一幅用于资格审核,作品以图片形式上传,大小为300K-500K,作品需盖毕业学校章,总数不超过报考系统要求的数量上限。
(2)音乐:考生报名时需提交初中阶段参加教育主管部门或艺术主管部门举办比赛的获奖证书、演出现场照片或节目单及其他能证明本人专业能力的材料,材料需盖毕业学校章,以图片形式上传,大小为300K-500K,总数不超过报考系统要求的数量上限。
(3)体育、“足球后备人才”试点项目:考生报名时需提交初中阶段教育主管部门或体育主管部门举办比赛的获奖证书等,材料需盖毕业学校章,以图片形式上传,大小为300K-500K,总数不超过报考系统要求的数量上限。
学校将根据报名材料对考生报名信息进行审核,如果考生在网上提供的材料信息达不到我校特长生招生的相关专业要求,或者提交材料信息经审核有不实成分,则不能通过审核,审核未通过的考生不能参加我校的艺体特长生测试,报名后请及时登录平台查看审核结果。审核合格的考生登录“济南市高中阶段学校招生录取平台”打印专业测试准考证。具体打印时间及操作流程以济南市招考院的报考指南为准。
3.根据《2023年济南市普通高中学校招收艺体特长生工作方案》要求,推荐生试点学校之间不得兼报,如有兼报,经济南市教育局中考艺体特长生招录工作小组审核查实,取消参加测试资格。
三、专业测试安排
(一)专业测试时间:2023年6月21日
1.美术考生于6月21日上午7:00、下午13:30到指定地点集合,排队等候入场。开考40分钟(速写开考10分钟)后禁止迟到考生入场,迟到考生责任自负,不予补考。
2.音乐、体育、“足球后备人才”试点项目考生于6月21日早7:30前,到指定地点集合,排队等候测试,迟到考生责任自负,不予补考。
(二)专业测试地点济南实验高级中学(济钢高中兴隆校区),济南市兴智路1号。
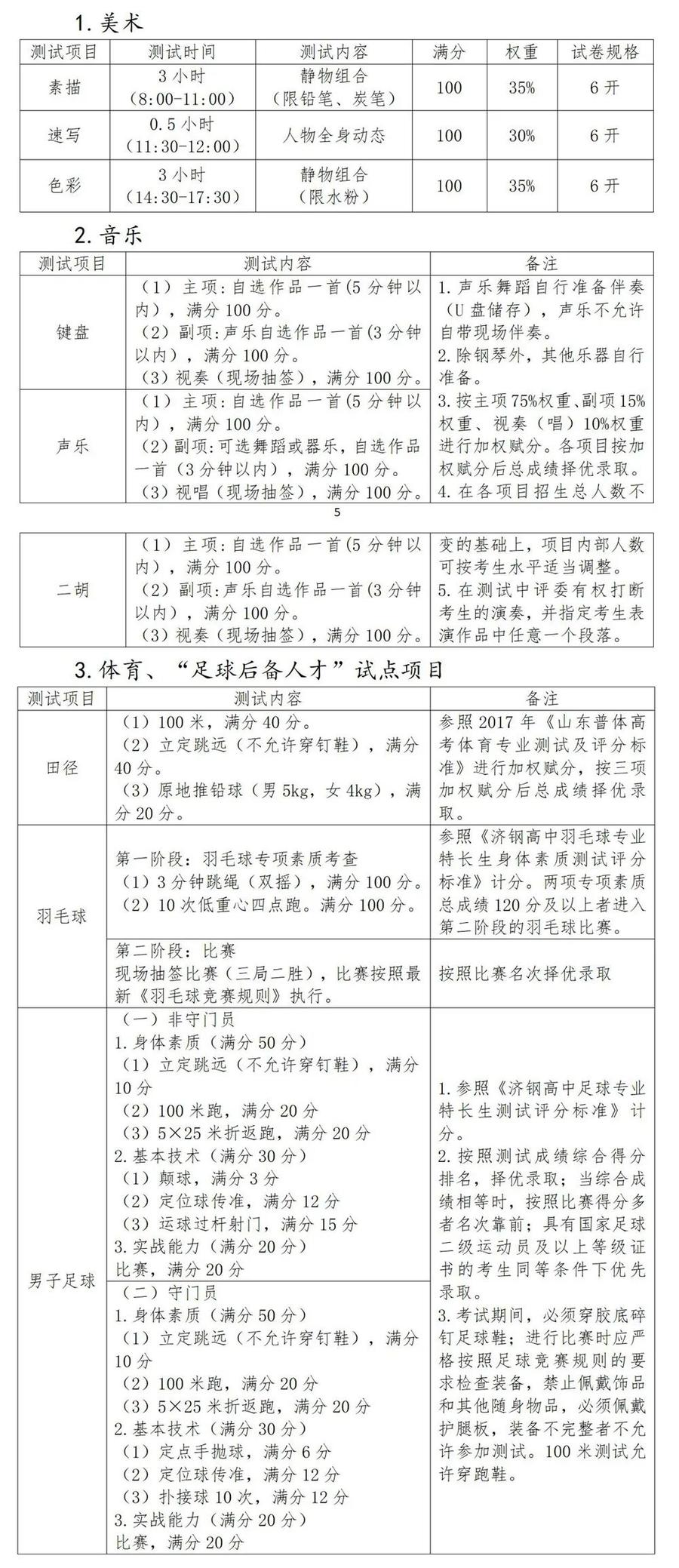
(三)专业测试项目及内容

(四)专业测试注意事项
1.考生须携带身份证、准考证进入考点。
2.参加测试的考生请携带好专业测试项目及内容备注中提示的所需物品参加测试。
3.严禁携带手机等通讯设备及带有拍照功能的电子产品进入考场,违者视为作弊,取消专业测试资格。
四、测试结果公布
经学校测试、专家委员会评分,分专业、分校区按照不超过特长生招生计划数发放专业合格证。其中,美术专业两校区统一报名,统一组织考试,根据测试成绩,成绩排名前40名的考生发放济钢高中美术专业合格证,排名在41-60名的考生发放济南实验高级中学(济钢高中兴隆校区)美术专业合格证。达到专业合格要求的考生名单在测试结束后上报济南市中考艺体特长生招录工作小组审批,审批通过后在山东省济钢高级中学官网公示。公示结束后,合格考生按规定时间到山东省济钢高级中学领取《2023年济南市普通高中学校艺体特长生专业测试合格通知书》,领取测试合格通知书时请携带准考证。
五、志愿填报及录取
(一)取得测试合格通知书的艺体特长生须按照济南市2023年高中阶段学校招生工作意见的相关要求,在全市第二次填报志愿时将我校填报为平行志愿中的第一志愿学校,美术专业特长生须选择专业测试合格证对应的校区,音乐、体育、“足球后备人才”试点项目须选择济南实验高级中学(济钢高中兴隆校区),否则视为自动放弃艺体特长生资格。
(二)取得我校专业测试合格通知书的艺术特长生,其初中学业水平考试录取分数线为全市普通高中志愿填报资格线上20分(含)。初中综合素质评价总评等级、生物、地理、道德与法治、历史学科学业水平考试成绩均须达到 D级(含)以上等级,信息技术、综合实验操作、音乐、美术、综合实践均须达到“合格”。取得我校专业测试合格通知书的体育、“足球后备人才”试点项目特长生,其初中学业水平考试录取分数线为全市普通高中志愿填报资格线下20分(含),初中综合素质评价总评等级、生物、地理、道德与法治、历史学科学业水平考试成绩均须达到 D级(含)以上等级,信息技术、综合实验操作、音乐、美术、综合实践均须达到“合格”。
(三)根据《2023年济南市普通高中学校招收艺体特长生工作方案》要求,考生专业测试合格但未能达到我校录取分数线要求而产生的剩余特长生计划数,将纳入我校统招生计划。若招生项目出现空缺或考生达不到学校专业测试要求,我校将减少或放弃相应项目特长生招生计划数,产生的剩余特长生计划一并纳入统招生计划。
(四)凡报考我校艺体专业测试的考生,经专业测试合格并被录取后,我校将考生的信息上报济南市中考艺体特长生招录工作小组备案。录取的美术特长生将单独编班培养。录取的特长生须严格遵守中学生行为规范和我校特长生管理规范,服从教练组管理,按时参加专业生日常专业训练及比赛。
六、招生监督与咨询
我校将成立由校长任组长的专项工作领导小组和监督委员会,严密组织,精心实施艺体特长生测试工作,在招生过程中实施阳光操作,严格执行招生纪律和政策,确保招生工作公平、公正、公开。
咨询电话:58629579(美术),58629589(音乐),58629115(体育),58629616(教学管理部)
咨询时间:工作日7:50-11:50,14:00-17:30监督电话:58629581
山东省济钢高级中学
济南实验高级中学(济钢高中兴隆校区)
2023年5月31日
责任编辑:王丛丛
热门评论 我要评论 微信扫码
移动端评论
暂无评论