@山东高考生,“专科批”录取结果今日可查!
教育簿 2022-08-01 2749
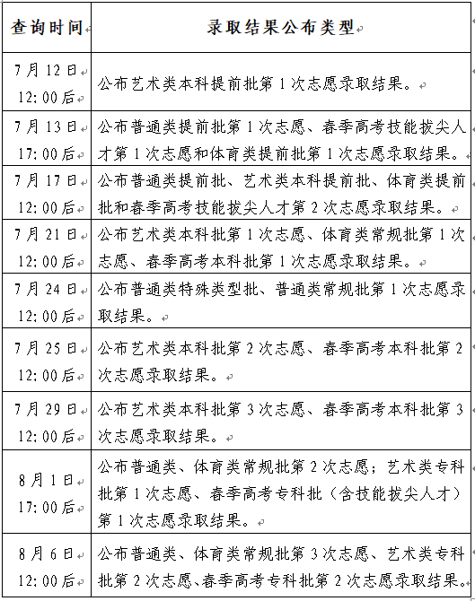
8月1日,2022年山东高考普通类、体育类常规批第2次志愿,艺术类专科批第1次志愿、春季高考专科批(含技能拔尖人才)第1次志愿录取结果可查。
查询方式
(一)短信推送。山东省教育招生考试院将为已录取的考生推送短信,考生接收短信的手机号为高考报名使用的手机号。
(二)山东省教育招生考试院门户网站查询。考生可登录山东省2022年普通高考录取查询平台(https://cx.sdzk.cn)查询本人录取结果。
(三)“爱山东”APP查询。
(四)国家政务服务平台查询。
(五)山东省教育招生考试院百度小程序查询。
录取结果查询时间

(山东省教育招生考试院)
责任编辑:王凯教育
热门评论 我要评论 微信扫码
移动端评论
暂无评论