2021年烟台市中考“3+4”五年一贯制招生计划发布
大众报业·齐鲁壹点 2021-05-20 2027
5月19日,记者从烟台市教育局获悉,烟台市2021年初中后高等职业教育、高等师范教育招生计划发布,具体如下:
初中后高等职业教育、高等师范教育
招生计划
第一批次
烟台市2021年初中起点“3+4”本科对口贯通分段培养高等职业教育招生来源计划
第三批次提前批
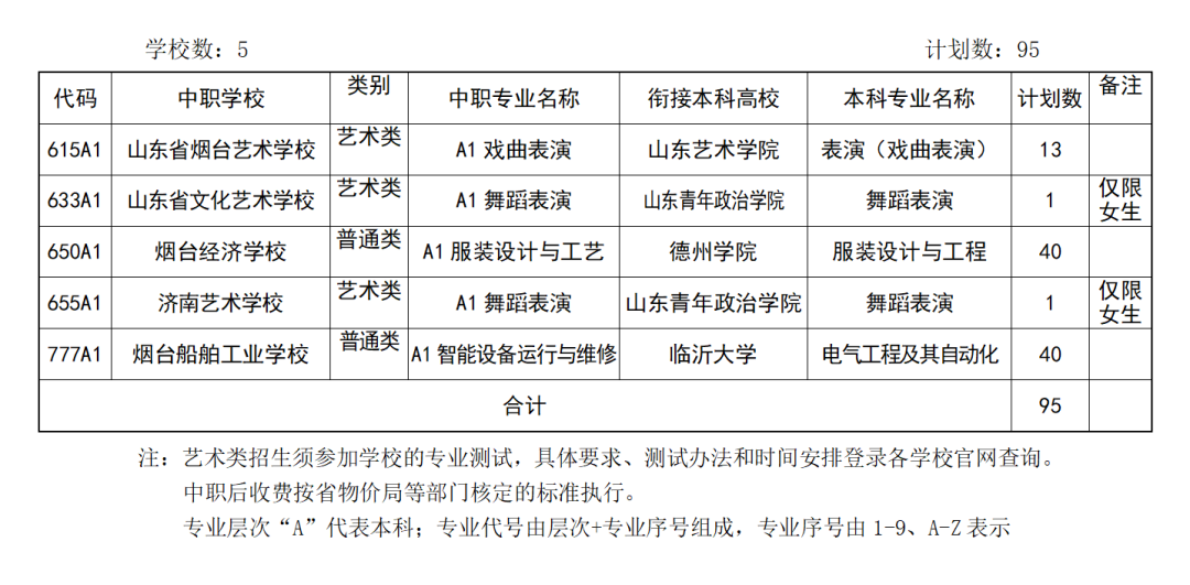
烟台市2021年五年一贯制、三二连读高等师范教育、高等职业教育有面试要求专业招生来源计划
第三批次普通批
烟台市2021年五年一贯制高等职业教育招生来源计划

2021年烟台市中考招生类别分普通高中和职业学校两大类。其中,职业学校包括:“3+4”本科(“3+4”本科对口贯通分段培养高等职业教育);中等职业学校职教高考班;“五年制高职”(五年一贯制和三二连读高等职业教育);“五年制高师”(五年一贯制和三二连读高等师范教育);中等职业学校(含普通中专、职业中专三年制中职和技工学校)。
“3+4”本科和五年制高等职业教育、五年制高等师范教育,以及各中等职业学校面向全市招生。6月28日公布中考成绩,志愿填报:7月7日8:30至7月8日17时。
烟台市高中阶段学校招生共分为四个批次。市教育局统筹全市高中阶段学校招生录取,以学业水平考试成绩和综合素质评价结果为依据,分批次依次录取新生。录取工作由第一批次开始依次进行,已被录取的考生一律不能参加下一批次录取,也不得改录。
第一批次为“3+4”本科(初中起点“3+4”本科对口贯通分段培养高等职业教育)和中等职业学校职教高考班,考生可选报其中1个院校。录取时间为7月10日至12日。
第二批次为普通高中,志愿填报具体方法参见本区市的普通高中志愿填报说明。区市普通高中志愿填报说明由各区市教育行政部门依据相关招生文件印制,随本告知书一并发放给考生,供考生和家长认真阅读参考。录取时间为7月14日至19日。
第三批次为五年制高职(五年一贯制和三二连读高等职业教育)、五年制高师(五年一贯制和三二连读高等师范教育),包括提前批、普通批和普通批征集志愿。录取时间为7月20日至29日。
(1)提前批志愿。五年制高师和五年制高职有面试要求的专业为第三批次提前批志愿。考生可选报1个院校志愿及1个专业志愿,报考考生须参加面试。市教育招生考试中心将按成绩和招生计划1:1.2的比例确定参加面试名单,面试名单在填报志愿网站公布。面试工作由招生院校组织和实施,面试时间为7月20-21日,具体面试要求请咨询相关院校。录取时间为7月22-23日。
(2)普通批志愿。其他五年制高职为普通批志愿,考生可填报3个院校志愿,每个院校志愿均可填报2个专业志愿。录取时间为7月24-28日。
(3)普通批征集志愿。第三批次普通批设征集志愿,考生可填报2个院校志愿,每个院校志愿均可填报2个专业志愿。征集志愿公布缺额计划、志愿填报及录取时间均为7月29日。
第三批次普通批志愿、征集志愿均为顺序志愿。
第四批次为中等职业学校(含普通中专、职业中专三年制中职和技工学校),设1个学校志愿及3个专业调剂志愿。录取时间为7月30日。
相关链接:
2021烟台中考答疑群
备考报考疑难一站式解答
2021年烟台市中考进入倒计时,在助娃备战中考的重要阶段,孩子复习遇到的难题,家长们解答起来往往力不从心。中考知识已经颇具难度,家长工作繁忙,对于孩子学习往往爱莫能助……
为了更有针对性地解决学生、家长备考学习路上遇到的问题,为使家长更详尽地了解目标高中的教育特色、办学理念、校园文化和办学业绩等信息,齐鲁晚报·齐鲁壹点2021年烟台中考答疑群正式开放。考生和家长有什么备考、报考的疑惑,可以在线咨询,记者将为你咨询专家一一解答,同时将邀请到烟台市各普通高中、职校、技校以及部分民办学校、国际高中和教育机构的老师和专家们,为大家及时讲解今年的各项政策变化以及学校招生情况,实时更新中考相关的最新资讯及考前注意事项,大家站好中考最后一班岗,陪你奋战到考前最后一秒!
即刻扫码进群
仅限即将中考的初四学生和家长

2021烟台中考答疑微信群

2021烟台中考答疑QQ
责任编辑:武春虎
热门评论 我要评论 微信扫码
移动端评论
暂无评论