读本科高校!青岛滨海学院发布2021年单招综评计划2500人
大众报业·齐鲁壹点 2021-02-23 4657
齐鲁晚报·齐鲁壹点记者 向媛媛

青岛滨海学院始建于1992年,2005年成为山东省首批(两所)民办本科高校,2009年具备学士学位授予权,2017年被确定为山东省硕士学位授予立项培育建设单位,2019年与青岛大学联合培养硕士研究生。学校设立文理基础学院、大专文理基础学院、商学院、信息工程学院、机电工程学院、外国语学院、国际合作学院、建筑工程学院、酒店管理学院、教育学部、艺术传媒学院、思想政治理论课教学科研部、医学院、青岛滨海学院附属三甲医院等14个教学单位,开设48个本科专业、28个专科专业,涵盖工学、医学、文学、经济学、管理学、艺术学、教育学等学科门类。现有全日制在校生23000余人,外籍留学生100余人。
青岛滨海学院2021年
单独招生与综合评价招生专业及计划

备注:1.最终招生专业及计划以山东省教育招生考试院公布的为准。
2.下岗失业人员、农民工、农民、在岗职工等限报机电一体化技术、电气自动化技术、大数据技术专业。
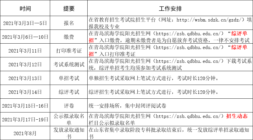
报考流程(时间表)
学院概况
学院名称:青岛滨海学院 学院代码:10868
学院地址:青岛西海岸新区嘉陵江西路425号;邮政编码:266555
办学类型:民办普通本科院校
办学层次:本科
报考条件
(一)考生须通过山东省 2021 年普通高校考试招生(含春季高考和夏季高考)报名后,方可参加单独招生或综合评价招生。
(二)各专业外语语种不限,男女比例不限。
(三)身体健康状况按教育部统一印发的《普通高等学校招生体检工作指导意见》执行,护理、助产专业要求无肢体残疾。
考试要求
2.网上笔试科目:语文+数学+综合能力和职业潜质测试,共300分,语文和数学各占100分,综合能力和职业潜质测试题占100分。考试时长:共120分钟。
综合评价招生
1.考试形式:采取高中学业水平合格考试成绩+网上笔试的方式进行。其中,高中学业水平合格考试成绩由语文、数学、外语、物理、化学、生物历史、地理、思想政治、信息技术10个省统考科目成绩汇总而成,合格科目按10分计,不合格科目按0分计,总分满分为100分;网上笔试满分200分。
2.网上笔试科目:语文+数学,共200分,语文和数学各占100分。考试时长:共120分钟。采取网上笔试方式进行(考试平台以准考证信息为准)。
录取规则
考生综合成绩由考生的文化素质考试成绩、综合能力和职业潜质测试成绩组成。录取时按考生综合成绩从高分到低分录取。综合成绩相同时,按文化素质考试成绩排序择优录取。
2.综合评价招生
考生综合成绩由高中学业水平合格考试成绩和网上笔试成绩构成。其中,高中学业水平合格考试成绩占40%,网上笔试成绩占60%。学校依据考生综合成绩从高分往低分录取。综合成绩相同时,按照考生网上笔试成绩排序择优录取。
收费标准及资助政策
学校按照国家和省有关规定,根据当地经济社会发展水平、办学成本等情况确定收费标准。退费按照省政府办公厅《山东省高等学校收费管理办法》(鲁政办字〔2018〕98号)相关规定执行。
学校通过奖、贷、助、补、免等多种资助方式帮助学生完成学业。家庭经济困难学生可申请助学贷款、“绿色通道”、奖助学金、学费减免、勤工助学等资助项目。资助条件和标准由学校根据学生家庭经济情况,按照省财政厅、省教育厅等5部门《山东省学生资助资金管理办法》(鲁财科教〔2020〕15号)以及学校相关规定执行。
资格复查及证书颁发
新生入校后,所有考生均须参加由学校组织的身体健康状况检查和入学资格复查,如发现伪造材料取得报考资格者、冒名顶替者或体检舞弊及其他舞弊者,按照有关规定予以清退。
被青岛滨海学院录取的专科单独招生和综合评价招生考生,与普通高校春季、夏季高考录取的考生,在校期间享受相同的待遇,学业期满,成绩合格,颁发与普通高校统一招生考试录取的学生相同的普通高等教育专科学历证书。
对录取的下岗失业人员、农民工、农民、在岗职工实施分类教学,全面推进学分制和工学结合的学习形式。根据全日制普通高等教育的人才培养目标、规格,单独制定人才培养方案,单独编班、教学、考核,坚持理论和实践相结合、集中教学和分散教学相结合、在校学习和企业学习相结合。修完教育教学计划规定内容,成绩合格,颁发普通高等教育专科学历证书。
注意事项
1.按照山东省教育厅有关文件规定,凡被青岛滨海学院单独招生和综合评价招生录取的考生不再参加山东省春季、夏季普通高校招生统一考试及录取。
2.学校不设招生代理,对以青岛滨海学院名义进行非法招生宣传等活动的机构或个人,学校保留追究其法律责任的权利。
联系方式
通讯地址:青岛西海岸新区(黄岛区)嘉陵江西路425号
咨询电话:0532-83150103 83150104 86728972
监督电话:0532-86728687
学校招生网网址:https://zsbgs.qdbhu.edu.cn/
电子邮箱:zsb@qdbhu.edn.cn

责任编辑:王凯教育
热门评论 我要评论 微信扫码
移动端评论
暂无评论