整省推进!山东率先搭建纵横贯通的职业教育成长阶梯

齐鲁网 2020-01-14 2179

近日,记者从部省共建国家职业教育创新发展高地媒体见面会上获悉,《教育部 山东省人民政府关于整省推进提质培优建设职业教育创新发展高地的意见》发布,首个部省共建国家职业教育创新发展高地项目在山东济南启动。

记者了解到,教育部和山东省人民政府决定,在山东建设国家新旧动能转换综合试验区和自由贸易试验区框架下,把在山东整省推进、提质培优、建设职业教育创新发展高地作为推进“两区建设”的重大行动,打造新时代职业教育现代化样板和标杆。

未来,教育部将通过支持山东半数左右的省属本科高校转型为应用本科高校、进入“双高计划”(中国特色高水平高职院校和专业建设计划)的高职院校骨干专业试办本科层次职业教育、支持山东建设30个产业融合实训基地等具体举措,推动职业教育提质培优,为国家职业教育改革提供支撑。

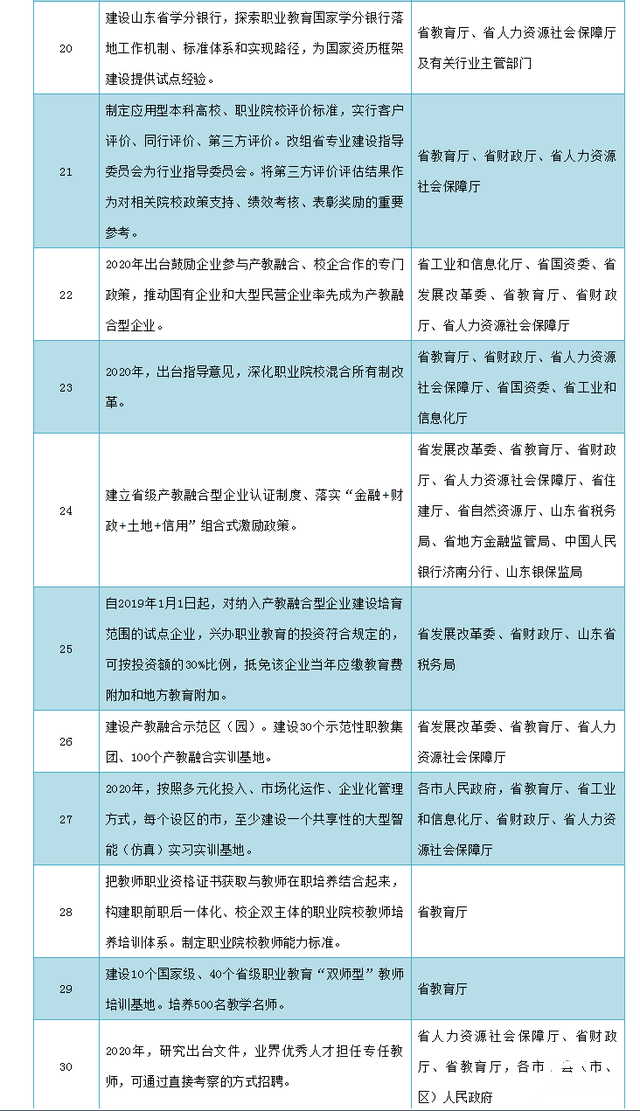
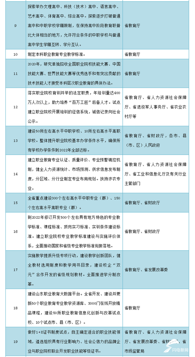
具体政策清单如下:

山东省工作任务清单如下:

(齐鲁网)

责任编辑:孙远明

AI小壹

我是齐鲁晚报的AI机器人小壹,快来向我报料新闻线索吧~

微信扫码进入小程序 微信扫码
进入小程序
我要报料

热门评论 我要评论 微信扫码
移动端评论

暂无评论

微信扫码
移动端评论