热闻|又一女子大闹上海网球大师赛,官方赛前曾发多条文明观赛提醒

热闻区 10-11 3362

齐鲁晚报·齐鲁壹点记者 朱洪蕾

10月11日,上海闵行警方官方微博@警民直通车-闵行发布通报:2025年10月10日19时40分许,戴某某(女,46岁)在旗忠网球中心观赛期间大声叫喊,扰乱赛场秩序,导致比赛短时间中断,后被民警迅速带离现场。

经查,戴某某系外省市在册精神病人,于当日来沪。目前,其已被送至精神卫生中心治疗。

据报道,10月10日,上海网球大师赛1/4决赛梅德韦杰夫对阵德米纳尔,一名女观众一直在比赛现场大喊大叫,梅德韦杰夫发球的时候她大喊“帅哥加油”,抛球的时候也在大喊还骂人,引发众怒,现场观众大喊“滚出去”。

比赛由此中断,工作人员出面协商后,这名女子被“请”了出去,现场响起热烈掌声。

此前也有女子大闹上海网球大师赛

上海网球大师赛上的异样声音已不是第一次。

10月1日,ATP1000上海网球大师赛赛场上,一名女球迷因多次尖叫干扰比赛,并且对着几米之外的安保人员做着挑衅动作。随后,多名安保人员上前将其控制,她仍在尖叫挣扎,最终被多名安保人员抬出场。之后谢某某被依法予以行政处罚。

女球迷挑衅安保

注意文明观赛礼仪

赛事官方多次发布提醒

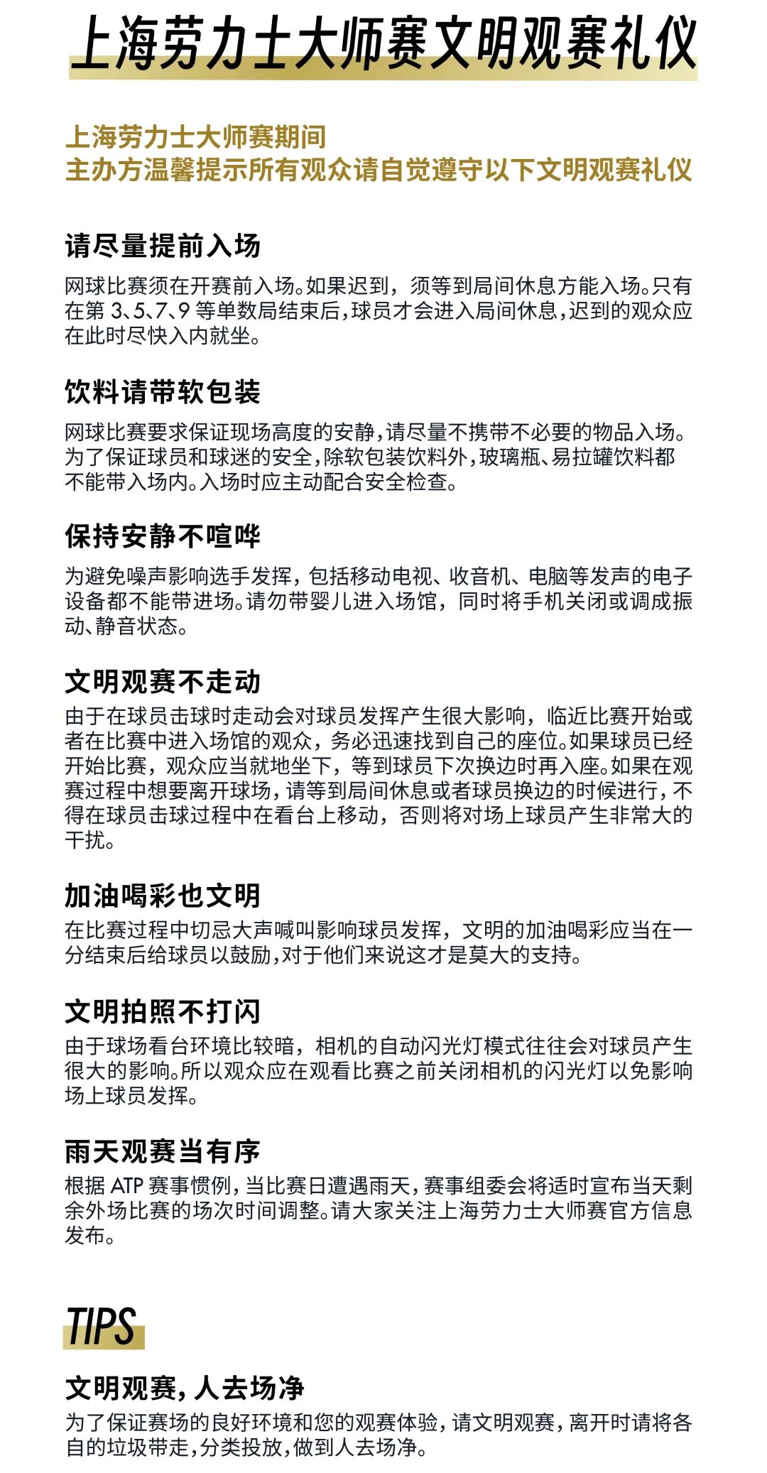
其实,在比赛开始前,上海劳力士大师赛官方微博曾多次发布观赛礼仪提醒,并将该提醒置顶。

官方建议大家尽快入座,观赛期间尽量保持安静,手机调至静音,赛后有序离场

记者注意到,9月24日,上海劳力士大师赛官微曾发布观赛礼仪,其中明文强调保持安静不喧哗、文明观赛不走动、加油喝彩也文明。

责任编辑:朱洪蕾

朱洪蕾

齐鲁壹点编辑,欢迎来稿

微信扫码进入小程序 微信扫码
进入小程序
我要报料

热门评论 我要评论 微信扫码
移动端评论

暂无评论

微信扫码
移动端评论